首页 > 政务公开 > 部门(乡镇)信息公开目录 > 县城市建设投资开发有限责任公司 > 通知公告
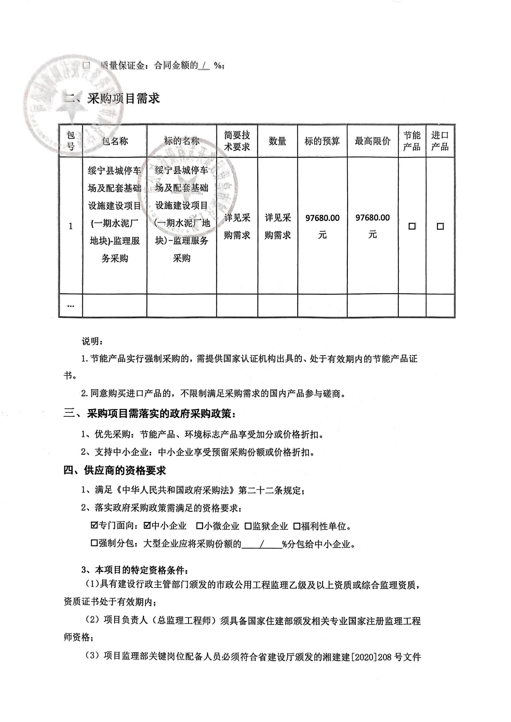
绥宁县城停车场及配套基础设施建设项目(一期水泥厂地块)—监理服务采购竞争性磋商邀请公告
文件名称: 绥宁县城停车场及配套基础设施建设项目(一期水泥厂地块)—监理服务采购竞争性磋商邀请公告
索引号: /2025-00089 发文编号:
公开目录: 通知公告 公开责任部门: 绥宁县城市建设投资开发有限责任公司
发文日期: 2025-11-14 公开形式: 主动公开
生效日期 : 2025-11-14 有效期: 长期



扫一扫在手机打开当前页
分享到:
 
主办单位:湖南省绥宁县人民政府 承办单位:绥宁县数据局 网站地图
政务服务热线:12345 E_MAIL:admin@hnsn.gov.cn(仅受理网站维护相关事宜)
湘公网安备43052702000102号 备案号:湘ICP备05013746号-1
网站标识码:4305270003
主办单位:绥宁县人民政府办公室
承办单位:绥宁县数据局